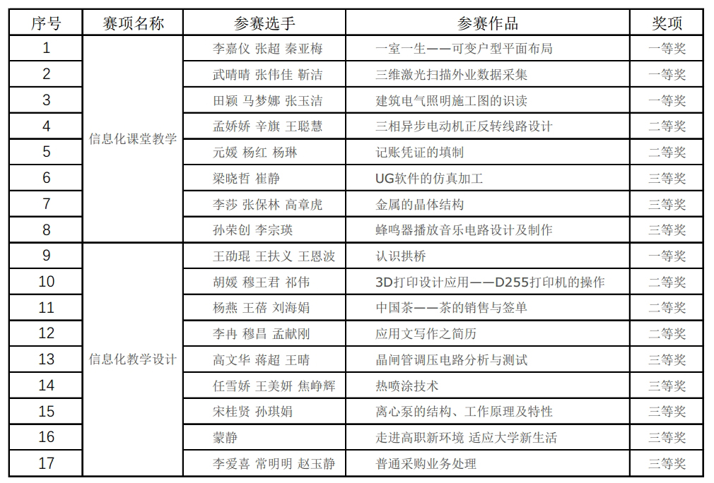
近日,陕西省教育厅公布了2018年陕西省高等职业院校信息化教学大赛获奖名单(陕教高办〔2018〕28号),乐游棋牌推荐的21件作品中有17件获奖,共荣获一等奖4项、二等奖5项、三等奖8项。
大赛由省教育厅主办,共有34所高职院校选送的364件作品参赛,比赛设信息化教学设计、信息化课堂教学2个赛项。经过专家评审,共评选出一等奖38项、二等奖74项、三等奖126项。乐游棋牌参赛作品数量、获奖数量均位居全省高职院校前列,这也是自2012年以来,乐游棋牌连续第七年在全国职业院校信息化教学大赛陕西省赛区比赛中获得好成绩。
