乐游棋牌教师参加2017年陕西职业院校信息化教学大赛取得骄人成绩
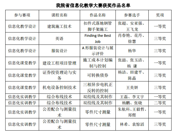
近日,根据省教育厅公布的2017年陕西省高等职业院校信息化教学大赛获奖名单通知(陕教〔2017〕288号),乐游棋牌推荐的10件作品全部获奖,其中,张超、张喆、王磊、朱航科等的4件作品获得2017年陕西省高等职业院校信息化教学大赛一等奖,杨鹏的1件作品获二等奖,肖春艳、杨华、杨洁、王美妍、林希等的5件作品获三等奖。
本次大赛共设信息化教学设计、信息化课堂教学、信息化实训教学等三个大项,其中信息化实训教学设果树嫁接、双绞线及其制作、零件尺寸测量、食品雕刻等4个分赛项。据悉,本次大赛共有29所高职院校选送143件作品参赛,经专家评审,并经大赛组委会同意,评选出一等奖17项、二等奖26项、三等奖50项。本次大赛乐游棋牌共推荐10件作品参加了其中的4个赛项,10件作品获奖,其中4个赛项均获一等奖,参赛作品数量、获奖作品数量、参加国赛作品均位居全省高职院校前列。这也是自2012年以来,乐游棋牌连续第六年在全国职业院校信息化教学大赛陕西省赛区比赛中获得好成绩。


